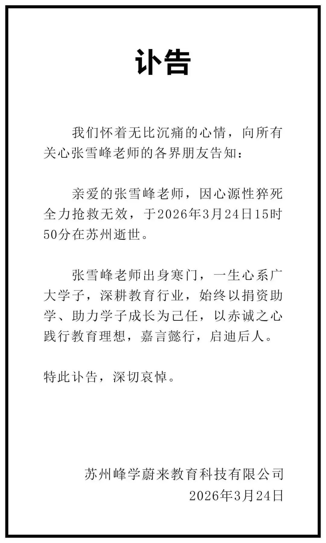
AI摘要:晚9点50分,张雪峰所经营的公司在其个人微博@张雪峰老师发布讣告:张雪峰老师因心源性猝死全力抢救无效,于2026年3月24日15时50分在苏州逝世。世界卫生组织(WHO)将发病后6小时内死亡者定义为猝死,但多数学者倾向于将猝死的时间限定在发病1小时内。北京:人民卫生出版社,2018.*“医学界”力求所发表内容专业、可靠,但不对内容的准确性做出承诺;请相关各方在采用或以此作为决策依据时另行核查。
今日(24日)晚9点50分,张雪峰所经营的公司在其个人微博@张雪峰老师发布讣告:张雪峰老师因心源性猝死全力抢救无效,于2026年3月24日15时50分在苏州逝世。
为什么猝死会盯上年轻人,猝死的常见原因和处理原则有哪些不同?在我们生活和临床上遇到哪些场景时需警惕猝死的发生?临床医生如何对有基础疾病的患者进行风险分层和抢救?又应该如何预防措手不及的猝死呢?
正确认识猝死,
拒绝谈“猝死”色变
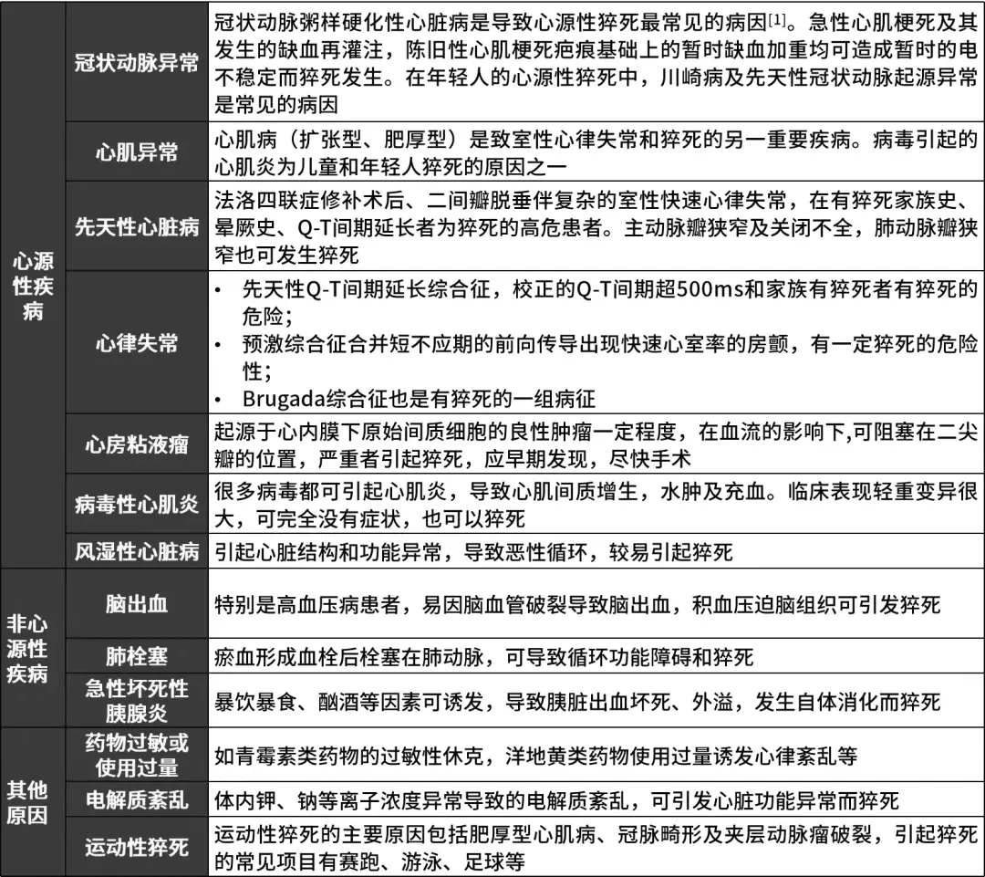
猝死(Sudden Death)是指自然发生、出乎意料的突然死亡。世界卫生组织(WHO)将发病后6小时内死亡者定义为猝死,但多数学者倾向于将猝死的时间限定在发病1小时内。患者发生猝死前可能有一些前驱症状,如心悸、胸闷、头晕等,但往往不被重视或未能及时识别,从而导致突然死亡。猝死的常见原因主要包括心脏原因和非心脏原因,其中心源性猝死最为常见[1]。
表1 常见猝死的原因
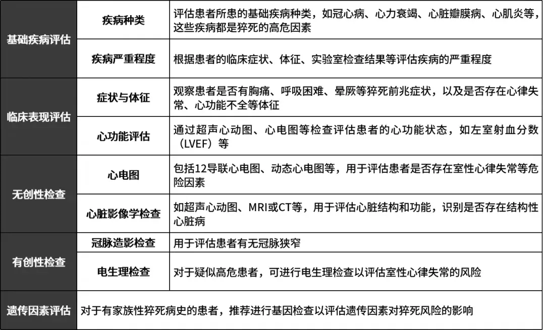
临床医生对有基础疾病的猝死患者进行风险分层和抢救是一个复杂而重要的过程,涉及多个方面。风险分层是评估患者发生猝死风险的重要步骤,有助于临床医生制定个性化的预防和治疗策略。对于有基础疾病的患者,风险分层主要基于以下几个方面,详见表2。
表2 风险分层涉及到的评估方法
为什么猝死越来越年轻化,
主要有这些原因!
一
不良生活习惯
年轻人长时间工作、学习或运动,以及经常熬夜,会导致身体过度疲劳。此外,年轻人常常因为工作忙碌或追求便利而选择外卖或快餐,这些食品往往重油、重盐、重辣,且营养不均衡。长期不健康的饮食习惯会增加心血管疾病的风险,进而增加猝死的发生率。
二
精神心理因素
现代社会节奏快、竞争激烈,年轻人面临着巨大的工作压力和生活压力。长期的精神紧张会导致儿茶酚胺类物质分泌增加,强烈收缩血管并加快心率,增加心脏负荷和心肌耗氧量。
三
遗传因素
遗传因素也是导致年轻人猝死的一个重要原因。虽然遗传因素无法改变,但了解家族病史并采取相应的预防措施可以在一定程度上降低猝死风险。
四
缺乏运动或运动不当
缺乏运动会导致身体素质下降,增加心血管疾病的风险。然而,过度运动或运动不当也可能引发猝死。特别是在进行高强度、对抗性强的运动时容易发生运动猝死。
知道这些“猝死”征兆,
就是在救你的命!
猝死的症状通常较为突然且严重,但部分患者在猝死前可能会出现一些前驱症状。
前驱症状
前驱症状可能出现在猝死前的数天至数月内,但并非所有患者都会出现。这些症状可能包括:
胸痛:胸部出现剧烈、紧缩、压榨性的疼痛,可能伴有透不过气的感觉。这是心肌缺血或心肌梗死等心脏疾病的常见症状。
胸闷:近期突然出现胸闷,或者胸闷加重的情况。运动后出现的胸闷,即使经过休息有所缓解,也可能预示冠心病等心脏疾病。
心慌:不定期或频繁地感到心慌,表明心率加快或心律失常。严重的心律失常容易引起室颤,增加猝死的风险。
心跳过缓:过于缓慢的心脏跳动可能引起心脏骤停,导致猝死。特别是对于有心脑血管疾病的患者来说,心跳过缓应引起高度重视。
晕厥:不明原因的晕厥可能是心跳减缓或骤停导致大脑供血不足的表现。
黑蒙、头晕:视力模糊、眼前发黑以及头晕也可能是猝死的前兆之一。
气短、乏力:呼吸困难、气短以及全身乏力等症状也可能在猝死前出现。
终末事件期症状
终末事件期是指心血管状态出现急剧变化到心搏骤停发生前的一段时间,可能瞬间至持续1小时。此期间的症状包括:
严重胸痛:可能伴随急性呼吸困难,是心脏疾病急性发作的典型表现。
急性呼吸困难:由于心脏功能急剧下降,导致肺部血液淤积,引起呼吸困难。
突发心悸或眩晕:心悸可能由心律失常引起,而眩晕则可能是脑部供血不足的表现。
心搏骤停及生物学死亡症状
心搏骤停发生后,患者将迅速进入生物学死亡阶段。此期间的症状包括:
意识丧失:心搏骤停后脑血流量急剧减少,导致意识突然丧失。
抽搐:由于脑缺氧,患者可能出现局部或全身性抽搐。
呼吸停止:心搏骤停后,呼吸中枢失去驱动,呼吸迅速停止。
皮肤苍白或发绀:由于血液循环停止,皮肤失去血色或呈现青紫色。
瞳孔散大:对光反应消失,是生命体征消失的表现之一。
二便失禁:由于尿道和肛门括约肌松弛,患者可能出现大小便失禁。
遇到有人猝死,
这样做能救命?
猝死的常见原因多种多样,涉及心源性和非心源性疾病等多个方面。而猝死的处理原则强调及时有效的急救措施,包括心肺复苏、配合AED使用、保持呼吸道通畅、人工呼吸等,以最大限度地挽救患者的生命。
判断患者状况
确认环境安全:首先确认现场环境是否安全,避免在急救过程中发生二次伤害。
判断患者意识:轻轻拍打患者肩膀,在耳边呼唤患者名字,观察是否有反应。
检查呼吸和心跳:通过摸脉、探鼻息等方式检查患者是否有呼吸和心跳。如果确认患者心跳停止,应立即进行心肺复苏。
启动急救程序
呼救拨打120:立即拨打急救电话120,并告知医护人员患者的情况和具体位置。同时,寻求周围人的帮助,以便在急救过程中得到更多的支持。
进行心肺复苏
摆正患者体位:让患者平卧在硬质平面上,如地面或硬板床。解开患者衣领和裤带,确保呼吸道通畅。
胸外心脏按压:
按压位置:掌根放在患者胸骨下半段,即两乳头连线中点。
按压手法:双手交叠,垂直向下用力按压,保证肩部、肘部、腕关节呈一条直线。
按压深度:至少5cm,但不超过6cm。
按压频率:每分钟100-120次,持续进行。
按压与放松比例:按压与放松时间大致相等,确保胸廓充分回弹。
人工呼吸:
开放气道:清理患者口鼻中的异物,保持呼吸道通畅。
人工呼吸方法:捏住患者鼻孔,用口包住患者口部,用力吹气。每次吹气时间应大于1秒,连续吹气2次后进行30次心脏按压。
按压与呼吸比例:单人操作时按压与呼吸比例为30:2;双人操作时按压与呼吸比例为15:2(每轮按压后进行2次人工呼吸)。
使用AED(自动体外除颤仪)
如果现场有AED,应尽快使用。AED能够自动监测心率,并通过快速点击让心跳从异常回到正常。在使用AED前,应按照其语音提示和屏幕显示进行操作。
五
持续监测与评估
持续心肺复苏:按照上述步骤持续进行心肺复苏,直到患者恢复心跳、呼吸或急救人员到达现场。
定期评估:每进行5个周期(即30次按压和2次人工呼吸为一个周期)的心肺复苏后,应对患者进行评估,包括检查脉搏、呼吸和意识状态。
专业交接:当急救人员到达现场后,将患者的情况和已经采取的急救措施告知急救人员,并协助进行进一步的治疗和转运。
如何预防猝死?
从改变生活习惯开始
保持健康的生活习惯
确保充足的睡眠时间,避免熬夜和长时间连续工作。同时摄入均衡的营养,多吃蔬菜、水果、全谷类、瘦肉、鱼类等健康食物。坚持进行适量的有氧运动,同时应避免过度运动或长时间不运动,根据个人情况制定合适的运动计划。
管理压力与情绪
通过冥想、瑜伽、听音乐等方式放松身心,减轻压力和焦虑。合理安排工作和休息时间,避免过度劳累和长期精神紧张。
定期体检与筛查
定期进行全面的身体检查,包括心电图、血压、血糖、血脂等指标的检测。及时发现并治疗潜在的心血管疾病和其他健康问题。对于高危因素人群,进行针对性的筛查和监测。如心电图运动试验、冠状动脉造影等,以评估心血管健康状况。
控制危险因素
吸烟和过量饮酒是心血管疾病的危险因素之一,应尽早戒烟并限制酒精摄入量。肥胖是心血管疾病的重要危险因素之一,应通过合理的饮食和运动控制体重。对于已经患有高血压、糖尿病、高脂血症等慢性疾病的患者,应积极治疗原发病并控制病情进展。
小结
生活中对于高危人群做到早期筛查,以早期识别、早期预警、早期防范至关重要;同时健康的生活方式和合理治疗可减少猝死的发生,从而避免悲剧的发生。
参考文献:
[1] 邢浩然,左惠娟,高海,等.猝死流行病学特征与危险因素研究进展[J].中国循环杂志,2023,38(08):891-894.
[2] Knops RE, Olde Nordkamp LRA, Delnoy PHM, et al. Subcutaneous or Transvenous Defibrillator Therapy. N Engl J Med. 2020 Aug 6;383(6):526-536.
[3] 葛均波,徐永健,王辰. 内科学(第9版)[M].北京:人民卫生出版社,2018.
*“医学界”力求所发表内容专业、可靠,但不对内容的准确性做出承诺;请相关各方在采用或以此作为决策依据时另行核查。
暂无回复,快来抢沙发吧!
本次需消耗银元:
100
当前账户余额: 0 银元
今日(24日)晚9点50分,张雪峰所经营的公司在其个人微博@张雪峰老师发布讣告:张雪峰老师因心源性猝死全力抢救无效,于2026年3月24日15时50分在苏州逝世。
为什么猝死会盯上年轻人,猝死的常见原因和处理原则有哪些不同?在我们生活和临床上遇到哪些场景时需警惕猝死的发生?临床医生如何对有基础疾病的患者进行风险分层和抢救?又应该如何预防措手不及的猝死呢?
正确认识猝死,
拒绝谈“猝死”色变
猝死(Sudden Death)是指自然发生、出乎意料的突然死亡。世界卫生组织(WHO)将发病后6小时内死亡者定义为猝死,但多数学者倾向于将猝死的时间限定在发病1小时内。患者发生猝死前可能有一些前驱症状,如心悸、胸闷、头晕等,但往往不被重视或未能及时识别,从而导致突然死亡。猝死的常见原因主要包括心脏原因和非心脏原因,其中心源性猝死最为常见[1]。
表1 常见猝死的原因
临床医生对有基础疾病的猝死患者进行风险分层和抢救是一个复杂而重要的过程,涉及多个方面。风险分层是评估患者发生猝死风险的重要步骤,有助于临床医生制定个性化的预防和治疗策略。对于有基础疾病的患者,风险分层主要基于以下几个方面,详见表2。
表2 风险分层涉及到的评估方法
为什么猝死越来越年轻化,
主要有这些原因!
一
不良生活习惯
年轻人长时间工作、学习或运动,以及经常熬夜,会导致身体过度疲劳。此外,年轻人常常因为工作忙碌或追求便利而选择外卖或快餐,这些食品往往重油、重盐、重辣,且营养不均衡。长期不健康的饮食习惯会增加心血管疾病的风险,进而增加猝死的发生率。
二
精神心理因素
现代社会节奏快、竞争激烈,年轻人面临着巨大的工作压力和生活压力。长期的精神紧张会导致儿茶酚胺类物质分泌增加,强烈收缩血管并加快心率,增加心脏负荷和心肌耗氧量。
三
遗传因素
遗传因素也是导致年轻人猝死的一个重要原因。虽然遗传因素无法改变,但了解家族病史并采取相应的预防措施可以在一定程度上降低猝死风险。
四
缺乏运动或运动不当
缺乏运动会导致身体素质下降,增加心血管疾病的风险。然而,过度运动或运动不当也可能引发猝死。特别是在进行高强度、对抗性强的运动时容易发生运动猝死。
知道这些“猝死”征兆,
就是在救你的命!
猝死的症状通常较为突然且严重,但部分患者在猝死前可能会出现一些前驱症状。
一
前驱症状
前驱症状可能出现在猝死前的数天至数月内,但并非所有患者都会出现。这些症状可能包括:
胸痛:胸部出现剧烈、紧缩、压榨性的疼痛,可能伴有透不过气的感觉。这是心肌缺血或心肌梗死等心脏疾病的常见症状。
胸闷:近期突然出现胸闷,或者胸闷加重的情况。运动后出现的胸闷,即使经过休息有所缓解,也可能预示冠心病等心脏疾病。
心慌:不定期或频繁地感到心慌,表明心率加快或心律失常。严重的心律失常容易引起室颤,增加猝死的风险。
心跳过缓:过于缓慢的心脏跳动可能引起心脏骤停,导致猝死。特别是对于有心脑血管疾病的患者来说,心跳过缓应引起高度重视。
晕厥:不明原因的晕厥可能是心跳减缓或骤停导致大脑供血不足的表现。
黑蒙、头晕:视力模糊、眼前发黑以及头晕也可能是猝死的前兆之一。
气短、乏力:呼吸困难、气短以及全身乏力等症状也可能在猝死前出现。
二
终末事件期症状
终末事件期是指心血管状态出现急剧变化到心搏骤停发生前的一段时间,可能瞬间至持续1小时。此期间的症状包括:
严重胸痛:可能伴随急性呼吸困难,是心脏疾病急性发作的典型表现。
急性呼吸困难:由于心脏功能急剧下降,导致肺部血液淤积,引起呼吸困难。
突发心悸或眩晕:心悸可能由心律失常引起,而眩晕则可能是脑部供血不足的表现。
三
心搏骤停及生物学死亡症状
心搏骤停发生后,患者将迅速进入生物学死亡阶段。此期间的症状包括:
意识丧失:心搏骤停后脑血流量急剧减少,导致意识突然丧失。
抽搐:由于脑缺氧,患者可能出现局部或全身性抽搐。
呼吸停止:心搏骤停后,呼吸中枢失去驱动,呼吸迅速停止。
皮肤苍白或发绀:由于血液循环停止,皮肤失去血色或呈现青紫色。
瞳孔散大:对光反应消失,是生命体征消失的表现之一。
二便失禁:由于尿道和肛门括约肌松弛,患者可能出现大小便失禁。
遇到有人猝死,
这样做能救命?
猝死的常见原因多种多样,涉及心源性和非心源性疾病等多个方面。而猝死的处理原则强调及时有效的急救措施,包括心肺复苏、配合AED使用、保持呼吸道通畅、人工呼吸等,以最大限度地挽救患者的生命。
一
判断患者状况
确认环境安全:首先确认现场环境是否安全,避免在急救过程中发生二次伤害。
判断患者意识:轻轻拍打患者肩膀,在耳边呼唤患者名字,观察是否有反应。
检查呼吸和心跳:通过摸脉、探鼻息等方式检查患者是否有呼吸和心跳。如果确认患者心跳停止,应立即进行心肺复苏。
二
启动急救程序
呼救拨打120:立即拨打急救电话120,并告知医护人员患者的情况和具体位置。同时,寻求周围人的帮助,以便在急救过程中得到更多的支持。
三
进行心肺复苏
摆正患者体位:让患者平卧在硬质平面上,如地面或硬板床。解开患者衣领和裤带,确保呼吸道通畅。
胸外心脏按压:
按压位置:掌根放在患者胸骨下半段,即两乳头连线中点。
按压手法:双手交叠,垂直向下用力按压,保证肩部、肘部、腕关节呈一条直线。
按压深度:至少5cm,但不超过6cm。
按压频率:每分钟100-120次,持续进行。
按压与放松比例:按压与放松时间大致相等,确保胸廓充分回弹。
人工呼吸:
开放气道:清理患者口鼻中的异物,保持呼吸道通畅。
人工呼吸方法:捏住患者鼻孔,用口包住患者口部,用力吹气。每次吹气时间应大于1秒,连续吹气2次后进行30次心脏按压。
按压与呼吸比例:单人操作时按压与呼吸比例为30:2;双人操作时按压与呼吸比例为15:2(每轮按压后进行2次人工呼吸)。
四
使用AED(自动体外除颤仪)
如果现场有AED,应尽快使用。AED能够自动监测心率,并通过快速点击让心跳从异常回到正常。在使用AED前,应按照其语音提示和屏幕显示进行操作。
五
持续监测与评估
持续心肺复苏:按照上述步骤持续进行心肺复苏,直到患者恢复心跳、呼吸或急救人员到达现场。
定期评估:每进行5个周期(即30次按压和2次人工呼吸为一个周期)的心肺复苏后,应对患者进行评估,包括检查脉搏、呼吸和意识状态。
专业交接:当急救人员到达现场后,将患者的情况和已经采取的急救措施告知急救人员,并协助进行进一步的治疗和转运。
如何预防猝死?
从改变生活习惯开始
一
保持健康的生活习惯
确保充足的睡眠时间,避免熬夜和长时间连续工作。同时摄入均衡的营养,多吃蔬菜、水果、全谷类、瘦肉、鱼类等健康食物。坚持进行适量的有氧运动,同时应避免过度运动或长时间不运动,根据个人情况制定合适的运动计划。
二
管理压力与情绪
通过冥想、瑜伽、听音乐等方式放松身心,减轻压力和焦虑。合理安排工作和休息时间,避免过度劳累和长期精神紧张。
三
定期体检与筛查
定期进行全面的身体检查,包括心电图、血压、血糖、血脂等指标的检测。及时发现并治疗潜在的心血管疾病和其他健康问题。对于高危因素人群,进行针对性的筛查和监测。如心电图运动试验、冠状动脉造影等,以评估心血管健康状况。
四
控制危险因素
吸烟和过量饮酒是心血管疾病的危险因素之一,应尽早戒烟并限制酒精摄入量。肥胖是心血管疾病的重要危险因素之一,应通过合理的饮食和运动控制体重。对于已经患有高血压、糖尿病、高脂血症等慢性疾病的患者,应积极治疗原发病并控制病情进展。
小结
生活中对于高危人群做到早期筛查,以早期识别、早期预警、早期防范至关重要;同时健康的生活方式和合理治疗可减少猝死的发生,从而避免悲剧的发生。
参考文献:
[1] 邢浩然,左惠娟,高海,等.猝死流行病学特征与危险因素研究进展[J].中国循环杂志,2023,38(08):891-894.
[2] Knops RE, Olde Nordkamp LRA, Delnoy PHM, et al. Subcutaneous or Transvenous Defibrillator Therapy. N Engl J Med. 2020 Aug 6;383(6):526-536.
[3] 葛均波,徐永健,王辰. 内科学(第9版)[M].北京:人民卫生出版社,2018.
*“医学界”力求所发表内容专业、可靠,但不对内容的准确性做出承诺;请相关各方在采用或以此作为决策依据时另行核查。