最近,一篇发表在《自然》杂志上的研究描述了一种奇异的新生物。这玩意的体型相当微小,直径仅有 4 微米出头;在显微镜下,它看起来活像一个小太阳,因此也被认为是一种新型的太阳虫(Heliozoans):
需要注意的是,太阳虫在分类学上并不是一个严谨的概念;事实上,在漫长的岁月里,有不知多少类生物独立地演化成了这种模样,可谓殊途同归。毕竟,这种身体模式可以360 度无死角地捕获周围的猎物,也能顺便为细胞本体施加最严密的保护,因此得到了一众单细胞真核生物的青睐。这其中的佼佼者,比如我曾经写过的中阳虫门(Centroheliozoa,见文末链接),就靠着这一手站在了单细胞生物食物链的顶端:
那么,演化成太阳虫的代价是什么呢?
首先,这种身体结构几乎抛弃了运动能力,以至于某些中阳虫干脆就演化出了一根肉茎,把自己固定下来并愿者上钩。不过,我们今天的主角却用一项秘技解决了这一难题——双形态转换。简单来说,它除了太阳虫以外,还有一种可以快速运动的鞭毛虫形态(这种形态或许比较接近它的祖先);虽然具体的生命周期还不清楚,但它似乎可以在两种形态间自由切换。正是因此,这种奇特的生物被命名为变形阳虫(Solarion):
另外,太阳虫那些向外伸展出的“手臂”,本质上是一种特殊的伪足,被称为轴伪足;为了维持形态,轴伪足内部通常具有复杂的微管束,就像是动物的骨骼。这些微管构成的阵列需要一个支点,而对于体态呈辐射对称的太阳虫来说,这个支点当然应该在细胞的中心。但是,细胞中心,那不应该是给细胞核预留的位置吗?如此一来,许多太阳虫都不约而同地把细胞核移到了别处。变形阳虫自然也不例外,它的细胞中央是一个额外的微管组织中心(MTOC),而细胞核却只能屈居一侧:
眼尖的朋友应该已经注意到了,在变形阳虫轴足的末端,还有一个突出的球状物(上图右下角黑色框框出的部位),被称为星囊体(celestiosomes)。这其实是一种特化的挤出体(extrusome),其作用原理和刺胞动物(Cnidaria)的刺细胞有点像。当感知到猎物触碰时,星囊体中会弹出几根刺丝,扎破猎物的细胞膜(可能还会向内注入毒素),使之无法反抗。随后,会有两个像夹子一样的东西将其固定;轴足内的微管阵列同时开始收缩,将猎物整个拉入细胞中:
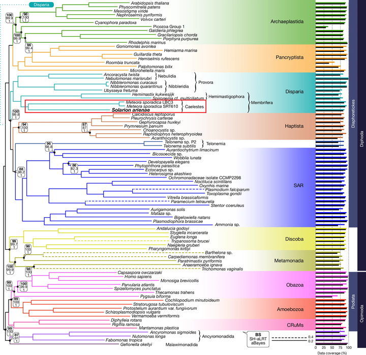
所以,说了那么多,这种诡异的生物到底属于哪个类群呢?在对着基因一顿猛测之后,研究者终于得到了一个令人两眼一黑的结果。简单来说,目前已知的变形阳虫最近的近亲,是另一种著名的诡异生物,被称为流星虫(Meteora):
这种生物的形态完全可以用逆天来形容。它拥有四条定轴足,其中左右两条特化,可以上下摆动,因此被称为“臂”(arm)。通过两条“手臂”不断地扒拉,流星虫便能以一种极其诡异的姿势缓慢滑行:
当然,虽说比较猎奇,但它和变形阳虫还真有许多共同点。最突出的便是那个别具一格的星囊体,在流星虫这里,它同样是控制猎物的利器。基于这些证据,研究者为流星虫和变形阳虫成立了一个新门——天星虫门(Caelestes),归属于一个被称为“Disparia”的新界级演化支:
(注:在此前的一篇预印本文章中,已经有人提出了 Prometheida 这一名称,词源来自神话中为人类盗取火种的普罗米修斯,与 Disparia 同义;此处保留了两个名称)
目前,天星虫门仅有两属,两个物种。它们代表了一个极为古老的演化支;大约在 15-17 亿年前,在那个动物和真菌甚至都还没分家的时代,它们便已经与其他所有生物分道扬镳。如果在那时它们就已经是完全体的话,那没准世界上第一类太阳虫的宝座就得给它们坐了。在此后,随着一代又一代太阳虫青出于蓝,它们的家族不断萎缩,终至今日只剩下了这么两个吉光片羽,龟缩在深海中以求安宁。当然,我们或许也不能妄下定论,因为在那深渊之中,说不定还有许多类似的生物在等待着我们去发现呢?
一些补充与对上文内容的注解:
(1)变形阳虫的属名Solarion来自拉丁语solaris,意为“与太阳相关的”;此处“变形”二字,指该生物可以转变为鞭毛虫形态的特征,也暗指其系统发育位置非常特殊,与其他太阳虫不同。天星虫门(Caelestes)则源自拉丁语caelestis,意为“天体,星星”,暗指其下的两个属的词源中都包含天体;作者在文中没有说明门下的两个属应该被归至哪一级别,此处根据形态差异将二者归于两个目中。
(2)关于中阳虫门的文章:Link
(3)描述变形阳虫的论文:Link
暂无回复,快来抢沙发吧!
本次需消耗银元:
100
当前账户余额: 0 银元
最近,一篇发表在《自然》杂志上的研究描述了一种奇异的新生物。这玩意的体型相当微小,直径仅有 4 微米出头;在显微镜下,它看起来活像一个小太阳,因此也被认为是一种新型的太阳虫(Heliozoans):
需要注意的是,太阳虫在分类学上并不是一个严谨的概念;事实上,在漫长的岁月里,有不知多少类生物独立地演化成了这种模样,可谓殊途同归。毕竟,这种身体模式可以360 度无死角地捕获周围的猎物,也能顺便为细胞本体施加最严密的保护,因此得到了一众单细胞真核生物的青睐。这其中的佼佼者,比如我曾经写过的中阳虫门(Centroheliozoa,见文末链接),就靠着这一手站在了单细胞生物食物链的顶端:
那么,演化成太阳虫的代价是什么呢?
首先,这种身体结构几乎抛弃了运动能力,以至于某些中阳虫干脆就演化出了一根肉茎,把自己固定下来并愿者上钩。不过,我们今天的主角却用一项秘技解决了这一难题——双形态转换。简单来说,它除了太阳虫以外,还有一种可以快速运动的鞭毛虫形态(这种形态或许比较接近它的祖先);虽然具体的生命周期还不清楚,但它似乎可以在两种形态间自由切换。正是因此,这种奇特的生物被命名为变形阳虫(Solarion):
另外,太阳虫那些向外伸展出的“手臂”,本质上是一种特殊的伪足,被称为轴伪足;为了维持形态,轴伪足内部通常具有复杂的微管束,就像是动物的骨骼。这些微管构成的阵列需要一个支点,而对于体态呈辐射对称的太阳虫来说,这个支点当然应该在细胞的中心。但是,细胞中心,那不应该是给细胞核预留的位置吗?如此一来,许多太阳虫都不约而同地把细胞核移到了别处。变形阳虫自然也不例外,它的细胞中央是一个额外的微管组织中心(MTOC),而细胞核却只能屈居一侧:
眼尖的朋友应该已经注意到了,在变形阳虫轴足的末端,还有一个突出的球状物(上图右下角黑色框框出的部位),被称为星囊体(celestiosomes)。这其实是一种特化的挤出体(extrusome),其作用原理和刺胞动物(Cnidaria)的刺细胞有点像。当感知到猎物触碰时,星囊体中会弹出几根刺丝,扎破猎物的细胞膜(可能还会向内注入毒素),使之无法反抗。随后,会有两个像夹子一样的东西将其固定;轴足内的微管阵列同时开始收缩,将猎物整个拉入细胞中:
所以,说了那么多,这种诡异的生物到底属于哪个类群呢?在对着基因一顿猛测之后,研究者终于得到了一个令人两眼一黑的结果。简单来说,目前已知的变形阳虫最近的近亲,是另一种著名的诡异生物,被称为流星虫(Meteora):
这种生物的形态完全可以用逆天来形容。它拥有四条定轴足,其中左右两条特化,可以上下摆动,因此被称为“臂”(arm)。通过两条“手臂”不断地扒拉,流星虫便能以一种极其诡异的姿势缓慢滑行:
当然,虽说比较猎奇,但它和变形阳虫还真有许多共同点。最突出的便是那个别具一格的星囊体,在流星虫这里,它同样是控制猎物的利器。基于这些证据,研究者为流星虫和变形阳虫成立了一个新门——天星虫门(Caelestes),归属于一个被称为“Disparia”的新界级演化支:
(注:在此前的一篇预印本文章中,已经有人提出了 Prometheida 这一名称,词源来自神话中为人类盗取火种的普罗米修斯,与 Disparia 同义;此处保留了两个名称)
目前,天星虫门仅有两属,两个物种。它们代表了一个极为古老的演化支;大约在 15-17 亿年前,在那个动物和真菌甚至都还没分家的时代,它们便已经与其他所有生物分道扬镳。如果在那时它们就已经是完全体的话,那没准世界上第一类太阳虫的宝座就得给它们坐了。在此后,随着一代又一代太阳虫青出于蓝,它们的家族不断萎缩,终至今日只剩下了这么两个吉光片羽,龟缩在深海中以求安宁。当然,我们或许也不能妄下定论,因为在那深渊之中,说不定还有许多类似的生物在等待着我们去发现呢?
一些补充与对上文内容的注解:
(1)变形阳虫的属名Solarion来自拉丁语solaris,意为“与太阳相关的”;此处“变形”二字,指该生物可以转变为鞭毛虫形态的特征,也暗指其系统发育位置非常特殊,与其他太阳虫不同。天星虫门(Caelestes)则源自拉丁语caelestis,意为“天体,星星”,暗指其下的两个属的词源中都包含天体;作者在文中没有说明门下的两个属应该被归至哪一级别,此处根据形态差异将二者归于两个目中。
(2)关于中阳虫门的文章:Link
(3)描述变形阳虫的论文:Link